Ik kreeg aardig wat vragen over de zogenaamde 40A remautomaat die sinds vrijdag in mijn systeem is gemonteerd. Dus vandaar een kort artikel over deze 40A automaat in mijn systeem.
Wat is nu een remautomaat en waarvoor dient die? ( link: https://www.solarconcept.nl/groepenkastcheck )
“De meeste groepenkasten zijn in Nederland uitgevoerd tot en met vermogens van 40 Ampère. Echter kan het zijn dat de aansluiting van de netbeheerder samen met het vermogen wat de PV-installatie meer bedraagt dan 40 Ampère. Wanneer er dan ook daadwerkelijk meer dan 40 Ampère wordt afgenomen zal dit leiden tot schade aan je groepenkast.”
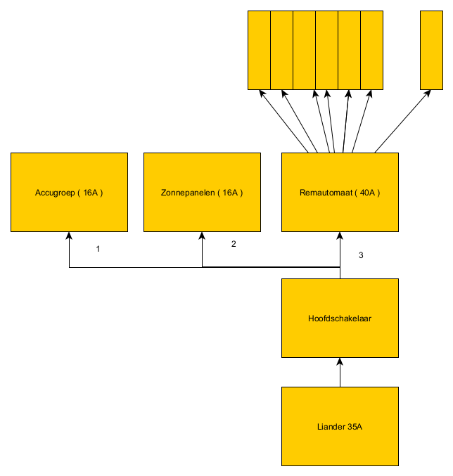
Schema

Een remautomaat is er dus voor om de groepenkast te beschermen tegen te grote stromen. In de oude situatie zat er geen remautomaat in het systeem en er kon dus 16A van mijn PV groep af komen terwijl ik ook nog 35A uit het net kon trekken. Ergens in de groepenkast was dus 16A + 35A = 51A mogelijk. En met een thuisaccu zou dit zelfs nog hoger kunnen worden. Nu met de remautomaat kan dit niet meer. Elke stroom groter dan 40A en er wordt ingegrepen.
Of door de 40A automaat zelf of door de automaten van de PV groep of de accugroep, en zelfs in uitzonderlijke situaties de hoofdstop van Liander. Dit hoeft trouwens niet eens door kortsluiting te zijn wanneer de PV panelen en de accu tegelijkertijd leveren.
Gebruikelijk is dat huisinstallaties worden opgebouwd met aardlekschakelaars (van 40A) met daarachter (max 4) installatieautomaten (van meestal elk 16A). Het is dan de aardlekschakelaar die de beperking van 40A heeft. Zonder PV of thuisaccu is dit geen probleem met een 35A aansluiting, met meer dan 5A vanaf PV en/of thuisaccu wel.
Oplossen kan op 2 (gebruikelijke) manieren: 1) zwaardere Aardlekautomaten of 2) een rem-automaat. Een rem-automaat is een eenvoudige en meestal verl voordeligere oplossing (kosten componenten & installatiekosten).
Een rem-automaat is niet nodig als de installatie alleen met aardlekautomaten (ook wel alamats genoemd) is uitgevoerd; er zijn dan geen individuele componenten die een hogere stroom dan waarvoor ze ontworpen zijn te verwerken krijgen.
Als redelijk leek op dit gebied vind ik het schokkend dat elektriciens je hier niet op wijzen. Je vaart toch op de kennis en kunde van een professional.
En netbeheerders zouden toch normen moeten stellen? Of wordt de pap niet zo heet gegeten als die opgediend wordt?
Hangt het niet af van de fysieke bouw van de installatie?
Stel dat je niet meer dan 16A met je panelen produceren kan, dan mag je die toch aansluiten op een groep achter een aardlekschakelaar?
Dat zou één van de groepen in een set van 4 achter een aardlekschakelaar kunnen zijn, of één groep met aardlekschakelaar specifiek voor je PV .
Het hangt dan af van de verbindingen tussen hoofdschakelaar en de groepen of er ergens 16 + 35A kan lopen.
Door de verbindingen op een goede manier te leggen spaar je dan een remautomaat uit.
Of zie ik dit verkeerd?