Mijn instellingen overnemen is 1, maar hoe kan u hem zelf goed instellen?
Noot: Dit is een vrij lang artikel, neem aub de tijd om deze pagina volledig door te lezen voordat u begint.
Deze handleiding gaat er van uit dat uw installatie correct waterzijdig is ingeregeld. Mocht dit niet het geval zijn doe dit dan eerst of laat dit doen door een specialist.
Disclaimer: Aanpassingen zijn op eigen risico.
Benodigdheden
- Thermometer om aanvoertemperatuur te kunnen meten
- Energiemeter om opgenomen vermogen van de ELGA te kunnen meten
- Notitieblok, Excel of Word. Houd uw aanpassingen goed bij zodat u daar op kan terug vallen wanneer er iets mis gaat.
Voorbereiding
Dit begint nog voordat de ELGA ACE wordt geïnstalleerd. Hierbij moeten de volgende vragen worden beantwoord van uw huidige systeem:
- Wat is de aanvoertemperatuur van uw CV installatie, interessant voor de aanvoertemperatuur van de ELGA.
- Heeft u een zoneregeling in huis?
- Stookt u alleen op basis van de temperatuur gemeten op de thermostaat of gebruikt u een weersafhankelijke regeling?
- Heeft u alleen vloerverwarming of een combinatie van vloerverwarming en radiatoren of alleen radiatoren?
Tip: Lees de gehele installatiehandleiding eens door. Deze handleiding is te vinden op de website van Remeha.
Thermostaatkeuze
Hier is eigenlijk maar 1! goede keuze wanneer u zelf de controle wilt over uw systeem, u moet dan de Remeha eTwist nemen, in deze blogpost probeer ik dat uit te leggen.
Wanneer u wilt werken met zoneregeling zoals EVOhome of wilt werken met een Plugwise Anna! of een Remeha iSense thermostaat dan heeft het geen zin om door te lezen doordat de zoneregeling of de thermostaat de kapitein zal zijn over de installatie.
Instellingen
Regeling
Standaard wordt de ELGA opgeleverd met een weersafhankelijke regeling met een stooklijn.
De belangrijkste drie regelingen zijn:
- Weersafhankelijk (WAR)
- Weersafhankelijk met ruimtecompensatie ( WAR + ruimtecompensatie )
- Ruimteregeling
Wat is nu de juiste keuze? Om die vraag te beantwoorden eerst wat theorie.
WAR en WAR + compensatie
Beide gaan uit van een het simpele principe dat warmteverlies in de woning evenredig is met de buitentemperatuur. Dus om het huis op temperatuur te houden moet er continu warmte bij. Als het buiten 10 graden is dan is er minder warmte nodig om alles warm te houden dan wanneer het 0 graden is buiten.
Klinkt logisch toch? Die extra hoeveelheid warmte wordt bepaald aan de hand van de stooklijn, en de helling van de stooklijn (Parameter: CP230). CP230 zegt letterlijk: Voor elke graad die het buiten kouder is moet de aanvoertemperatuur met CP230 omhoog. Als CP230 ingesteld staat op 1 dan is het dus niets anders dat voor elke graad kouder dat de aanvoertemperatuur 1 graad omhoog moet.
Dit heeft indirect ook een hele belangrijke consequentie: Bij WAR en WAR + compensatie draait de warmtepomp in principe altijd ( zodra het kouder is dan het voetpunt CP210 en CP220 ). En hier zit meteen ook een belangrijk nadeel in; WAR houdt geen rekening met of het buiten hard waait, of de zon vol op de gevel of op het glas staat. WAR + compensatie doet dit wel gedeeltelijk, en hier zit voor de meeste installaties de sweet spot.
Ruimteregeling
Ruimteregeling is wat dat betreft een stuk eenvoudiger. Is er warmtevraag dan draait de warmtepomp, is er geen warmtevraag dan draait de warmtepomp niet. Op deze manier werken een hoop CV installaties in Nederland. Maar is dit de meest interessante optie voor een hybride warmtepomp?
Mijn keuze:
Weersafhankelijk met ruimtecompensatie ( WAR + ruimtecompensatie )
Pompsnelheid
Deze is hoofdzakelijk voor een stukje comfort in huis in de vorm van geluid. Standaard draait de pomp van de ACE 4kW op 12liter/minuut en die van de 6kW variant op 17liter/minuut, parameter HP069 + parameter PP016. Standaard gaat bij elke start de pomp kort op 100% draaien (PP016) en moduleert daarna terug naar het ingestelde debiet ( HP069 ). Dat kan dus betekenen dat bij elke start de pomp in huis hoorbaar is. Zie ook: https://www.familie-kleinman.nl/energie/pp016-tip/
Belangrijk: Des te hoger de pompsnelheid des te hoger de COP/rendement van de warmtepomp.
Door eerst HP069 zo af te stellen dat de pomp niet hoorbaar meer is in huis kan daarna gekeken worden bij welk percentage modulatie dit is, en daarna kan PP016 ook worden ingesteld, stel deze wel een stukje hoger af zodat de ELGA nog wat ruimte heeft.
Maximale aanvoertemperatuur
Dit is parameter CP000, hiermee kunt u aangeven wat de maximale temperatuur is, ongeacht welke regeling, die de ELGA mag opwekken/genereren. Wederom hier is: Des te lager de aanvoertemperatuur, des te hoger is het rendement van de warmtepomp. Standaard staat deze op 75 graden. U kunt hier ook kijken waar uw CV ketel op afgesteld staat, en dan de ELGA 5 graden lager in te stellen.
Mijn keuze:
In beginsel op 70 graden laten staan, daarna verlagen.
Stille modus
In de stille modus gaat de buitenunit een stuk minder geluid maken. Met name ’s nachts kan dit erg prettig zijn voor u zelf en/of voor uw buren.De stille modus heeft een nadeel; Het verwarmingsvermogen gaat met ongeveer 50% naar beneden als de stille modus actief is. In geval van draaien zonder backup kan dit een probleem zijn omdat er ’s nachts dan minder warmte wordt gegenereerd.
Parameters zijn:
- HP058,
- HP094,
- HP095
Simpelweg, wilt u wel/geen stille modus ( HP058 ) en wanneer moet die ingaan en wanneer weer stoppen. ( HP094 en HP095 ). Warmtepomp, bivalent, ketel only
Mijn keuze:
Zet de stille modus uit.
Hybride instellingen
Het hete hangijzer! Hoe zorg je er nu voor dat de ELGA het zo lang als mogelijk alleen doet. Zie hiervoor ook paragraaf 7.3.3 van de handleiding.
Hiervoor zijn twee instellingen verantwoordelijk:
- HP000, HP000 bepaalt boven welke temperatuur de ketel NIET mee mag draaien.
- HP051, HP051 bepaalt beneden welke temperatuur de warmtepomp NIET meer mee mag draaien
Dus onder HP051 doet de ketel het alleen, tussen HP051 en HP000 mogen zowel de ketel als de ELGA werken, en boven HP000 mag alleen de warmtepomp aan.

Nog concreter: HP051 staat standaard op -15 en HP000 op +15. Dus:
- Onder -15 mag alleen de ketel nog aan, de warmtepomp doet niets
- Tussen -15 en +15 mogen zowel de ketel als de ELGA draaien
- Boven de +15 mag alleen de warmtepomp aan.
Lees ook aub deze twee blogposts:
- https://www.familie-kleinman.nl/energie/elga-ace-krijgt-het-niet-warm-2/
- https://www.familie-kleinman.nl/energie/elga-ace-krijgt-het-niet-warm/
Hybride ( HP061 )
Deze parameter kan ook onverwacht reageren. Diverse gebruikers melden dat de backup veel langer blijft draaien wanneer deze instelling op “Kosten” staat. Mocht dit bij u het geval zijn probeer dan “Geen”.
Daarnaast lijkt het ook zo dat er een bug? zit in de ELGA wanneer de kosten voor gas worden ingevoerd. Bij hoge bedragen lijkt de ELGA soms raar te reageren.
Het inregelen
Wat u ook heeft aangepast; Stel alles in op standaard!
- Nogmaals: Heeft u GEEN eTwist dan werkt onderstaand stappenplan NIET!
- Nogmaals: Heeft u zoneregeling dan werkt onderstaand stappenplan NIET!
Stappenplan:
- Pompsnelheid (PP016): Stel PP016 in zodat u geen geluid heeft in uw CV leidingen. (https://www.familie-kleinman.nl/energie/pp016-tip/)
- Hybride modus (HP061): Stel HP061 in op “Geen“.
- Stille modus (HP058): Stel HP058 in op “Uit“
- Regeling (CP780): Stel CP780 in op “Weersafhankelijk + Ruimtecompensatie“
- Maximale aanvoer (CP000): Stel CP000 in op 70 graden.
- eTwist: Stel voor de hele week uw gewenste temperatuur in, zonder nachtverlaging
Nu begint het inregelen waarbij u op zoek moet naar 2 belangrijkse punten.
- Bij welke stooklijn houdt u uw referentieruimte precies op temperatuur
- Tot welke buitentemperatuur houdt uw ELGA het alleen vol
1. Stooklijn
Beginnend met de stooklijn, punt 1.
Het instellen van de stooklijn kan even tijd kosten. Neem hiervoor dus de tijd en geef de warmtepomp minimaal 24 tot 48 de tijd na een wijziging. Houdt ook het energieverbruik ( opgenomen vermogen ) van uw ELGA in de gaten.
Start instellingen:
- CP230: 1.0
- CP240: 3
Houdt ook rekening met de buitentemperatuur, Is het koud buiten? Dan kan het ook zo zijn dat uw warmtepomp op vol vermogen draait en het niet meer bij kan benen!
- ACE 4: 1100 a 1200W
- ACE 6: 2200 a 2300W
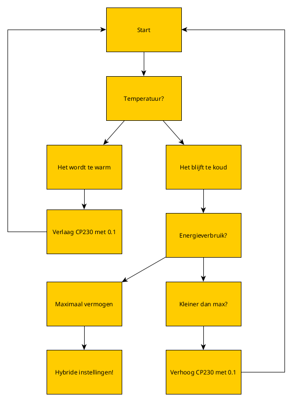
De basis voor het instellen is:

Uitleg:
Laat uw warmtepomp draaien en houdt de temperatuur in uw woonkamer in de gaten. Wordt het te warm? Verlaag dan CP230 met 0.1. Komt de woonkamer niet op temperatuur? Lees dan het energieverbruik uit. Is het energieverbruik lager dan het maximale vermogen dan kan u CP230 met 0,1 verhogen.
Zit uw ELGA al op het maximale vermogen dan heeft het verder verhogen van CP230 weinig nut. Ga dan naar punt 2. Hybride instellingen.
Op een gegeven moment vind u een instelling die ervoor zorgt dat uw woonkamer ongeveer de juiste temperatuur aan houdt.
Draait uw warmtepomp op vol vermogen dan heeft het verhogen, bij die buitentemperatuur, geen zin. Noteer deze buitentemperatuur, deze is interessant voor de volgende stap.
Finetunen
Dan komt het finetunen. Blijft uw warmtepomp warmte leveren terwijl de woonkamer warm is en de zon volop schijnt in uw woonkamer? Pas dan parameter CP240 aan. Dit is de invloed van de thermostaat in de woonkamer op de stooklijn en de warmtepomp. Blijft de warmtepomp draaien verhoog dan CP240 met 0.1.
2. Hybride instellingen
Uw ELGA is en blijft een hybride warmtepomp, dat houdt in dat bij een bepaalde temperatuur uw ELGA het niet alleen meer red en de backup moet gaan helpen.
Dit is te herkennen aan de volgende symptomen.
- ELGA draait continu op vol vermogen
- Hiervoor heeft u dus de energiemeter nodig!
- ELGA haalt de gevraagde aanvoertemperatuur niet meer ( stooklijn )
- Uw woonkamer koelt af
- ELGA vraagt de ketel om hulp.
Het omslagpunt is bij benadering te berekenen. Zie hiervoor deze Excelsheet: prognose_omslagpunt_warmtepomp
Vul uw (jaar)gasverbruik in voordat u de ELGA liet installeren en uw gewenste temperatuur in de woonkamer. U krijgt dan bij benadering het omslagpunt in graden tot welke buitentemperatuur uw ELGA het ongeveer vol zou moeten houden.
Voorbeeld
U heeft een ACE 4 en uw gasverbruik was 1500m3 per jaar. Het omslagpunt ligt dan ergens rond de +5 graden. Heeft u een ACE 6 dan ligt het omslagpunt ergens net onder het vriespunt.
- Stel HP000 in op 5 graden boven het omslagpunt, met een ACE 4 dus op +10 graden
- Stel HP051 in op 2 graden op het omslagpunt, met een ACE 4 dus op +5 graden
Tip:
Is de buitentemperatuur rond het omslagpunt? Lees dan uw energiemeter uit, wat is het opgenomen vermogen van uw warmtepomp? Is dit onder het maximum opgenomen vermogen dan kan mogelijk dus HP051 nog iets naar beneden.
Tot slot
Heeft u zelf een ELGA en heeft u vragen dan mag u mij uiteraard altijd mailen. Ik heb hiervoor wel input van u nodig.
Zie: https://www.familie-kleinman.nl/energie/warmtepomp-hulpvraag/
En heeft u wat aan deze informatie gehad bij het inregelen van uw eigen warmtepomp? Overweeg dan aub een donatie en deel aub uw bevindingen met mij zodat ik deze handleiding nog beter kan maken.